资讯中心
资讯中心
电赛项目分享 | 信号失真度测量装置
2025-05-10 959

电赛人集合!2025年全国大学生电子设计竞赛各个参赛选手正紧锣密鼓备赛中,为帮助参赛者更好进行题目分析和电路设计,即日起我们将分享一些电赛相关项目,快速提升硬实力+软件能。


今天分享的是2021年赛题A题《信号失真度测量装置》,将介绍三个完成A题的项目,他们都是荣获全国二等奖的选手,一起来看看大家的解题思路。

信号失真度测量装置


A题的主要任务是设计制作信号失真度测量装置,对来自函数/任意波形发生器的周期信号进行采集分析,测得输入信号的总谐波失真 THD,并可在手机上显示测量信息。测量装置系统组成示意图如图1所示。

图片

任务的具体要求在这里就不多介绍,详情可点击链接查看:http://www.eetree.cn/task/32,接下来直接进入项目介绍。


项目1

项目1是来自【安徽大学】荣获国二的【博学队】完成的信号失真度测量装置。

项目简介

本题采用TI的TMS320F28035作为主控芯片,采用OPA695构成信号调理电路,将输入信号放大、偏移到主控芯片可接受的电压范围0-3.3V;对输入信号进行傅里叶分解,获得各次谐波分量幅值,得到总谐波失真率。


方案选择与设计原理

2.1 方案的选择与比较

由于输入信号为谐波信号,其峰峰值范围为30mV-600mV,基频频率为1kHz-100kHz,而TMS320F28335可处理的信号范围是0-3V,考虑到测量精度问题,输入信号必须经放大和偏移之后再送入TMS320F28335的ADC。我们通过理论分析确定了下述两个方案。

  • 方案一:选择可调增益的一个放大电路,对不同的输入电压采用不同的放大倍数,让小信号的放大倍数尽可能大且满足要求。此方案可以根据信号的大小来合理的调整放大倍数,提高测量精度,但调试起来困难。

  • 方案二:选择可调增益的两个放大电路,一个调为4倍,一个调为10倍,将信号同时输入两个放大电路中,两个输出放大信号给电压偏置1.5V,将两个输出与TMS320F28335相连,让TMS320F28335自行判断两端口输入信号峰峰值是否满足0-3.3V的范围,并选择合适的信号进行后续操作,此方案实时性好,测量精度高,操作简便。

综上所述,最终选择了方案二。


主体流程框架见图1

Fq3-k1X8cZkqw-0B-Lu7M6UzE_eX

图1 主体流程框架


硬件电路设计与仿真实验

3.1 放大电路设计

考虑到信号谐波频率最大值为500kHz(5次谐波频率),所以设计的放大电路带宽应至少大于600kHZ,采用两个OPA695分别构成增益为4和10的放大电路,可以满足带宽要求。


10倍放大电路原理图如图2,幅频特性如图3所示,4倍放大电路原理图如图4,幅频特性如图5所示:

Fs-XErbICihcKWTOJIM2qBhrzGAE



现以4倍放大电路为例,实验如下:

(1)输入信号,取不同值,频率取1kHZ,实验结果如表1所示:

FluvvE1BAaBNmDi2rcRk6J1RExem

(2)输入信号,取相同值,频率取不同值,实验结果如表2所示:

FlvZnmrGv2GT3wwjJzMxTuhSfSc8

可见,放大电路完全满足设计要求。


3.2 偏移电路的设计

为了使被测信号的峰-峰值为TMS320F28335可接受的范围,设计偏移电路及仿真结果如图6和图7所示,该电路将放大后的信号偏移1.5V,为了使送给单片机的信号为正,本级采用单电源供电: 


FiwP-TbChHdlEZcp562Ajr6Y9LCH


与4倍放大电路经大电容级联后,输入信号,取不同值,频率取1kHZ,实验结果表3所示:


FnH8Bjf5kDkr5-1ZhVUTBxsz3uK5


3.谐波信号放大实验

采用任意信号发生器产生的自编辑的谐波信号,见图8和图9,给设计的电路进行测试,改变信号基频频率和幅值,信号均可以得到正常放大,为了保护单片机输入端,在放大+偏移电路末端增加了二极管限幅电路,使输出的电压最大值都在单片机可处理范围。


Fi5zzEI7QCxyEBjcLBbJD5ht3hQm


THD检测原理和FFT算法原理这里不多介绍,可点击此项目链接查看,介绍完设计思路后下面直接来看测试结果。


测量与显示结果

(1)输入信号Vipp取200mV,基频为1kHz-100kHZ的三角波,测量结果见表4。


FmZmLHqM50FBWVKERp-VmyB-UlEH


(2)输入信号Vipp取350mV,基频为1kHz-100kHZ的方波,测量结果见表5。


FgkuF8POSc-sq0MMb0yRnu3TS5bM


(3)输入信号Vipp取300mV,基频为1kHz-100kHZ的自编辑谐波(波形如图9所示),测量结果见表6。


Fh4N8AHXZv7UGGZZtntxILlnIgYq


实验结果表明,以上失真度测量与显示均不超过10秒。

(4)显示屏上显示方波失真度测量值THDx,见图13。


Fvroup7B9J9QtFcfISaA3n6nmnTy

图13  显示屏显示方波失真度测量值


(5)显示屏上显示输入一个信号的一个周期波形,见图14。


FjBbrAyO5B2XbY9us1SK1Gus7qI4


(6)显示输入信号基波与谐波的归一化幅值,只显示到 5 次谐波,见图15.

(7)手机显示测量装置测得并显示的输入信号THDx值、 基波与谐波的归一化幅值见图16. 


FsP4XualpQPJaWkd6lJvhnER_c6M

图16  手机显示


误差分析

(1)ADC采样有频率限制,当输入信号频率过大时,可能会有误差。

(2)FFT算法有频谱泄露现象,会造成各频点幅值下降。

(3)输入端有杂波的干扰,当输入为小信号时,容易受杂波的干扰。

(4)可能是芯片以及运放的引脚特性导致的,焊接不好也会导致有误差。


整个项目可前往电子森林查阅,部分代码开源:http://www.eetree.cn/project/703


项目2

图片
图片

项目2是来自【中南民族大学】荣获国二的【老年养生队】完成的信号失真度测量装置。

项目简介

本系统以TI公司的MSP432系列MCU为控制核心,通过硬件调理电路、MCU ADC采样、数字信号处理等手段,测量信号源产生的任意波的总谐波失真近似值(THD)。输入信号经自动增益控制放大器,再通过直流偏置加法器把幅度调整到ADC采样范围,进而采样为数字信号,通过快速傅立叶变换(FFT)分析计算出信号的THD,得到频域与时域波形,并将所测结果通过本地彩色触摸屏显示和通过WiFi实时传输至手机APP显示。测试结果表明,本装置电路设计条理清晰,人机交互界面友好,功能性能完备,并且频率、幅度、精度的测量范围均超过题目要求,能在1s内完成各项指标的测量,新增频率指标和语音播报创新功能,THD测量最大误差不超过1%,圆满完成了题目的所有要求并有所拓展。


总体方案描述

外接任意波信号发生器作为信号源,输入信号接入自动增益控制放大器进行放大以适应宽输入幅度范围,再叠加偏置将输出信号调理至ADC采样幅度范围,单片机将采样得到的结果进行FFT运算,从而得到总谐波失真近似值和时域、频域的波形信息,并将所测结果通过彩色触摸屏显示和通过WiFi实时传输至手机APP显示,系统总体方案框图如图所示。

image.png


理论分析与计算

1. 放大电路设计

在本系统中,由于测控信号的范围比较宽,为保证必要的测量精度,对于输入的模拟信号需要加前置放大器,以使输出电压适合于模数转换器的电压范围。


针对题目输入信号的峰峰值范围30mV~600mV,本系统设计的放大器不仅要满足最低输入幅度的信号能被AD准确采集,也要保证最高输入幅度的信号经放大后不会超过单片机ADC的输入幅度限制0~3.3V,同时,考虑到输入信号基频最大为100kHz,则其五次谐波频率为500kHz,故应选用带宽不小于5MHz的运放,此处选用程控放大器AD603实现,AD603采用特有的内插技术,可保证增益变化是线性的,且增益稳定性强,受外界温度及电源波动影响较小。


信号源产生的任意波通过自动增益放大电路,其作用是当输入信号较强时,使放大器增益自动降低,而当信号较弱时,又使其增益自动增高,从而保证在AGC作用范围内输出电压比较均匀。使得后级处理电路对于输入信号具有良好的处理特性。


2. 直流偏置加法电路设计

=偏置部分选用经典加法器电路,其中比例电阻均取10kΩ。具体偏置大小采用定值电阻与电位器分压的方式,考虑到MCU ADC要求采集信号幅度在0~3.3V,取放大后的正弦波峰峰值最大可放大到3Vpp,则:


image.png

故取1K电位器与3.3K定值电阻分压。


3. FFT测量设计

快速傅里叶变换FFT可以将一个时域信号变换到频域,也可以将一个信号的频谱提取出来,先对一个信号在时域上按照采样频率F进行采集,采集N个点然后对这N个点进行FFT运算,就可以得到这个信号的频谱特性。FFT之后结果就是一个N个点的复数,每一个点对应一个模值为实部与虚部平方和的频率点,每个频率点的模值(第一个点直流分量除外)为原始信号峰值A的N/2倍,第一个点直流分量为A的N倍。第n个点对应的信号频率为: 

image.png

原理图电路分析

1. 自动增益控制放大电路

AGC电路本质上是一个反馈控制电路,将输出电压平均值通过检测电路变换为合适的直流电平,并反馈至压控增益放大器的增益控制端,其结构如下图。


image.png


压控增益放大器决定了AGC的最大增益和增益变换范围,电路的频率特性,噪声指标等主要指标也取决于这个放大器。由于反馈环反馈准直流信号,所以对于整个放大器的频率特性基本没有影响。


本系统中的自动增益控制放大电路,是由两个AD603构成可变增益放大器,每个AD603的电压增益可以从0dB变化到+42dB,两个放大器构成的级联放大器增加AGC的控制范围。


AD603依靠控制电压控制放大倍数;比较器AD8561比较的是第二级AD603输出信号(比较器的同相端)和设置电压(比较器的反相端),使用二极管和RC对比较器输出信号进行检波;检波的值的范围0~3.3V,电路设置为固定电压值1.4V,这样就可以保证调整电压在AD603的控制电压范围内,使AD603能正常放大,具有自动调节的能力,如图所示。


image.png


2. 直流偏置加法电路

在本系统中,由于前级放大电路中的AD603存在内部失调电压,导致放大后的信号在进入加法器前存在较大的直流偏置,故加入截止频率为1.59Hz的高通滤波器隔直,这里取电容C=0.1μF,R=1MΩ的一阶无源高通滤波器。


同时,为防止分压电路电阻对加法器比例电阻的影响,与比例电阻对高通滤波器截止频率的影响,在分压电路和高通滤波器后各加入一级跟随器进行隔离再输入进加法器,实际电路如图所示。 


image.png


PCB电路分析

1. 自动增益控制放大电路

这个用的是备赛期间准备的AGC自动增益控制放大模块,所以就不贴PCB图了,放一个淘宝链接:http://m.tb.cn/h.fiGzQkD?sm=9124c2  AGC模块 AD603 自动增益控制 手动、程控调节输出幅值 带宽10M。


image.png


2. 直流偏置与高通隔直电路

因为是比赛的时候制作的,实验室做双面板很麻烦,选用单面板,然后之所以放两个供电接口,主要是因为只放一个的话很难布通。然后规格接近5X5cm,不大不小,和其他电路模块大小一致,看上去也比较美观。


image.png


3. 加法电路

这也是个基本的加法电路,注意电源退耦,然后电路板规格也是尽量做成5X5cm,与前后电路模块大小保持一致。


image.png


程序设计

本装置以MSP432E401Y单片机为核心,使用串口屏进行人机交互,一键启动后,通过单片机片上12位ADC对放大后的输入信号进行多次采样,选取最佳采样率下的数据进行FFT运算,得到信号的频域波形,在频域中提取基波及各次谐波的峰峰值、相位等信息并进行IFFT运算,从而得到还原后的一个周期时域波形,最终测试结果通过串口屏显示和通过WiFi实时传输至手机APP显示,如图所示。 

image.png

首先先来介绍一下上位机。我们上位机软件是用QT来写的,因为QT是跨平台的,同样一套代码可以在windows上面跑,也可以在linux上面跑,也可以在安卓手机上面跑。而且不需要修改任何东西,编译器会自动给你生成好,并且可以非常地快速实现界面设计,非常地友好,这就非常的方便。既然可以在手机上面跑,那么我把串口改成WiFi不就是一个WiFi_APP了吗?说干就干,网上关于QT开发蓝牙的已经有相关的资料了,那么一样的道理,WiFi或蓝牙差不多的,于是乎就综合各方面资料,整合了一个WiFi_APP。 做这个app不需要任何的Java的知识,你只要会QT最基本的C++基础就可以了。只有你手头有WIFI模块(ESP8266)和安卓手机就可以实现WIFI_APP的功能。


项目所用的其他软硬件也有详细介绍,可点击本项目链接查看。


软件介绍

因为第一次做WiFi上位机,就做了一个非常简单的雏形,实现WIFI状态检测,本机IP的扫描和服务器链接,基波谐波的显示,时域频域波形的显示,并且能像串口助手一样完成数据收发。如图,就是本一开始做的最简单的软件界面,本软件基于widge控件制作,当然你可以选择其他的,更可以自己定义类。


我们是基于QT的网络协议之TCP通信,用到了两个类,QTcpServer和QTcpSocket,TCP分为了服务器和客户端,就是跟网络调试助手差不多的。我们这里使用手机作为服务器,wifi模块(esp8266)作为客户端,那么只要连接在同一个网络,就可以互相通信,传输数据了。


当然我们还需要制定简单的数据传输协议:因为有了协议,你才知道发过来的是什么类型的数据,一次发多少个,要显示在哪里,下面是部分代码,源码放在最后面了,大家可以下载来慢慢查看。

同样也给大家提供了学习QT的视频链接方便大家学习:【【北京迅为】嵌入式学习之QT学习篇-哔哩哔哩】 http://b23.tv/gP8rDCd


42LMG


实物展示

作品实物图:

image.png


人机交互界面:
image.png


手机APP:

image.png


这个项目介绍的比较全面,因为篇幅长度,本次选取重要部分介绍,详细项目可点击链接前往电子森林查阅:http://www.eetree.cn/project/711


项目3

图片
图片

项目3是来自【北京交通大学】荣获国二的团队完成的信号失真度测量装置。


项目分析

本题要求用于信号失真度测量的主控制器和数据采集器必须使用 TI 公司的MCU及其片内ADC,不得使用其他片外ADC和数据采集模块(卡)成品,故信号采集模块的MCU均在TI公司生产的处理器系列中选择。


考虑到题目要求测量的最高信号频率为100kHz,五次谐波满足奈奎斯特采样定理需要采样频率达到1MHz,故选择C2000系列处理器作为主控芯片,并使用其片内ADC进行采样。C2000是TI公司生产的32位高性能实时微控制器,具有片内12位ADC,主时钟频率可达到200MHz,运行速度比较快,实时性比较好。由于实验室中正好有28379D的开发板,故选择此开发板。开发板资料见LAUNCHXL-F28379D。

54b9d0e9aa93424eb4e5a75fe3ee8237.png

对于数据处理部分采用频域分析方法,对ADC采样值做FFT变换,得到信号中不同频率的幅值大小,代入THD计算公式得到失真度大小。该方案硬件成本低,电路简单。


原理图电路分析

本次作品中电路均使用立创EDA设计。

Schematic_2021年A题-信号失真度测量装置_2021-12-09.png


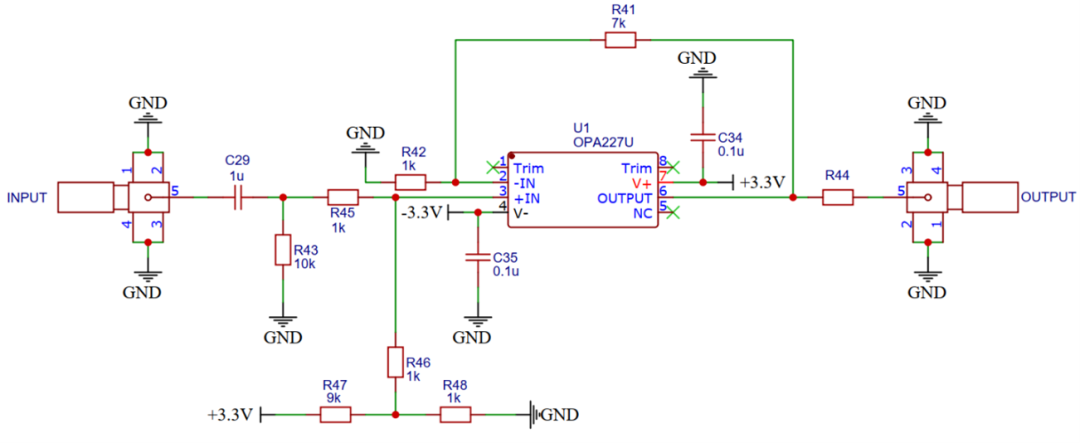
2.1 隔直放大电路

如图,输入信号处理电路由RC滤波电路和同相加法器电路共同组成:在同相加法器的前面接入RC高通滤波器,将信号中可能含有的直流成分滤掉,然后再利用同相加法器将隔直后的信号抬升并放大。同相加法器电路由TI的运算放大器OPA227构成,OPA227运算放大器兼具低噪声、宽带宽和高精度等特性,是同时需要交流和精密直流性能应用的理想选择。


隔直放大电路.png


由于题目要求输入信号的频率范围为1kHz-100kHz,峰峰值电压范围为300mV-600mV, 故RC滤波器的截频要小于1kHz,故电路图中电容器件C29取1uF,电阻器件R43取10kΩ。

令R46=R45=R42=R,则同相加法器的输出电压为U0=(R41+R)/2R (U_1+U_2 ),其中U1为输入信号电压,U2为电阻分压得到的输入加法器的直流电压,约为0.33V。该电路的放大倍数:Au=(R41+R)/2R=(7k+1k)/(2×1k)=4。放大后的信号满足单片机电压采样范围0~3.3V。


2.2 迟滞比较器电路

由于提高部分要求输入信号的频率范围为1kHz~100kHz,在输入信号的频率未知情况下无法确定采样率,故利用迟滞比较器将输入的信号转变成方波,得到基波频率,进而确定采样频率然后进行后续处理。


迟滞比较器电路是使用TI的比较器LM339构成的,LM339比较器可在宽电压范围内由单电源供电,漏极电流不受电源电压的影响。迟滞比较器是一个具有迟滞回环传输特性的比较器,在反相输入单门限电压比较器的基础上引入正反馈网络,就组成了具有双门限值的反相输入迟滞比较器。

迟滞比较器电路.png

电路如图所示,R3与R4分压得到参考电压Vr=1.35V,R2与R1的比例及Vr决定了高低电平阈值电压,令R2/R1=10,得到高电平阈值电压约为1.5V,低电平阈值电压约为1.2V,满足输入信号的转换方波的阈值电平要求。


作品装配

如图,红框部分是迟滞比较器部分,黄框部分是正负电源和地,蓝框部分是串口部分,左边蓝框接串口屏,右边蓝框接蓝牙。模块位置是考虑了所连接单片机引脚的位置,按照就近原则放置。装配的顺序是先焊好迟滞比较器电路和输入部分电路,然后焊接放置单片机的排母,最后引出串口排针。

作品装配.png


程序设计

设备上电后开始执行程序,分别ADC采样和计数测量方波频率获取基频,获取被测信号时域数据和基频后做FFT变换,得到相应频域数据,在基频频域幅值基础上获取谐波频点频域幅值从而计算失真度和归一化幅值,将计算结果分别通过串口通信传递给串口屏和通过蓝牙模块传递给手机,显示计算结果;不断循环这一过程实时跟更新显示数值。


软件流程图.png


  • 手机APP部分利用WxBit图形化编程系统制作了一个通过HC-05蓝牙模块接收数

  • 据并实时显示的APP。
    蓝牙模块与串口屏分别使用SCIB与SCIC。

免责声明:本文采摘自“硬禾学堂”,本文仅代表作者个人观点,不代表公海555000JC线路检测中心及行业观点,只为转载与分享,支持保护知识产权,转载请注明原出处及作者,如有侵权请公海555000JC线路检测中心删除。

北斗/GPS天线咨询

板端座子咨询

连接器咨询

获取产品资料

公海555000JC线路检测中心
  • 网站地图