服务热线
在 电子小帮手电路中的设计原理 中,给出了实现电路电子开关电路分析。
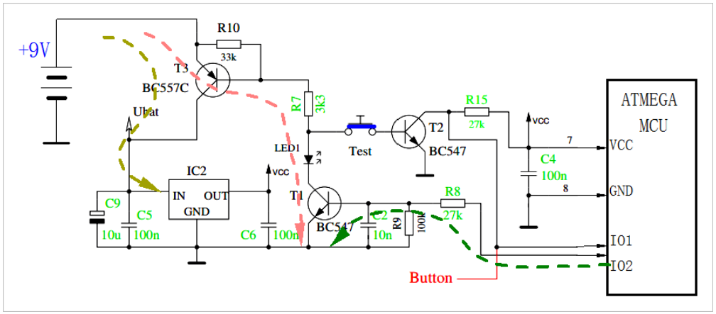
电路的原理图如下图所示。
▲ 开关电路简化后的电路
在电路上电之前。开关"TEST"断开,单片机也没有通过VCC加电。此时,T1的基极通过R9(100k)接地,处于截止状态。T3的基级电阻R7所连接的Test,T1都处于截止状态,所以T3也处于截止状态。
电源+9V被T3隔离,没有加载稳压芯片IC2上,IC2的输出VCC保持低电平。
▲ 电路关闭状态
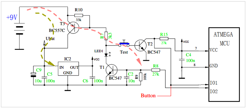
按动按钮“TEST”启动电路,T3的基极通过R7,Test,T2的b-e接地,从而使得T3导通。此时+9V通过T3加到IC2稳压芯片。IC2输出VCC是加到单片机上。
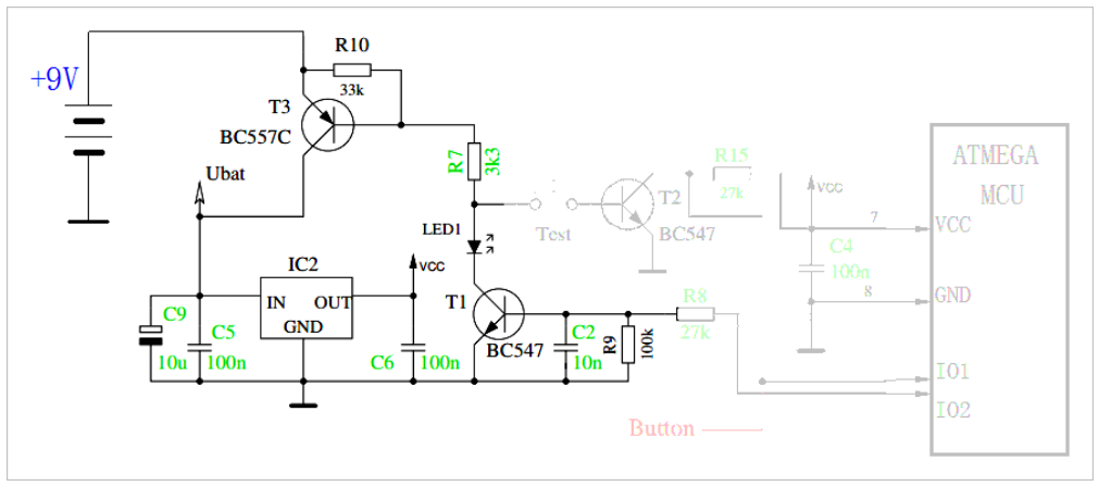
单片机工作后,通过IO2输出高电压,通过R8使得T1导通。此时即使Test松开,T3的基极也可以通过R7,LED1,T1接地,实现电源自锁打开。
▲ 按动TEST,启动电路
▲ 电路启动后,由MCU提供T1基极电压,从而维持T3导通
之后,单片机软件可以来使得IO2端口重新变成低电平,使得T1截止,进而使得T3截止。
可以根据IO1端口,读取T2的开关状态,进而判断用户是否按动功能键。判断用户按动Test之后,等到用户释放Test之后,便可以将IO2置低电平。
也可以根据软件功能,实现自动延迟掉电,进而减少对供电电源的消耗。
免责声明:本文转载自“ittbank”,本文仅代表作者个人观点,不代表公海555000JC线路检测中心及行业观点,只为转载与分享,支持保护知识产权,转载请注明原出处及作者,如有侵权请公海555000JC线路检测中心删除。
公司电话:+86-0755-83044319
传真/FAX:+86-0755-83975897
邮箱:1615456225@qq.com
QQ:3518641314 李经理
QQ:202974035 陈经理
地址:深圳市龙华新区民治大道1079号展滔科技大厦C座809室





粤公网安备44030002007346号