名家专栏
名家专栏
全球芯片短缺、成因及影响分析
2022-12-08 739

2020年下半年开始出现的芯片短缺现象,已经演化为全球整体芯片短缺的严重问题;半导体产业链发生失稳失序;芯片短缺对汽车产业造成很大影响,可以说是一场危机。对此,全球的半导体产业界均高度重视,甚至多国政府也将解决芯片短缺问题提上议事日程。

本文将从芯片短缺情况、原因与影响三方面来讨论:了解芯片短缺的动态情况,以及找准芯片短缺的成因,分析芯片短缺对半导体产业链带来短期的业绩影响及长期的结构影响,以及本次芯片短缺对半导体产业与企业发展的启示。

 

芯片短缺现状情况

 

1.全球整体芯片短缺,产业链各环节有何变化?

 

1)芯片下游用户即电子系统厂商需求恢复性增长

新冠疫情爆发以后,2020年上半年,对芯片的需求及预期在下降。2020年第3季度,手机、平板与服务器需求受到居家办公的影响而增加;受美国进一步限制,华为在9月14日前备货,其他手机厂商加大进入手机市场的力度;7/8月份开始,国内外汽车销量恢复性增长。2020年下半年,媒体开始报道芯片短缺问题。

 

2)芯片设计公司反映产能紧张

当下游用户的需求恢复性增长,要求加大芯片供应,芯片设计公司将加大订单,要求制造与封装测试安排增加产能。同时增加的芯片制造订单,造成芯片制造企业产能紧张,并且形成恐慌。另一方面,设计公司开发新的芯片产品,需要制造公司帮忙进行流片及流片成功后制造。近年来国内新增许多设计公司发现,由于制造企业产能紧张,流片活动安排困难。

 

3)芯片制造与封测公司多种方法处理订单

对于短时间快速增加的订单,芯片制造与封测公司采取措施重新安排产能计划,包括多种处理方法:在产能利用率高、产能增加的空间并不大的条件下,选择保证重点客户、让客户排队/涨价/拍卖产能,重新排产计划,以平衡各方产能需求,增加公司收益。如代工厂台积电,面对多国政府要求,重新安排生产计划以满足汽车电子MCU芯片的生产。

 

4)设备与材料公司的需求出现较大增长

产能不足,芯片制造企业加快在建产线建设或者计划扩大产能,对芯片设备的需求出现强劲的增长。而在芯片制造与封测企业加大生产保障供应的情况下,对制造与封测环节的材料供应也不断增加,一些材料如基板出现缺货情况。

 

5)芯片交期延长,下游系统厂商受影响

从芯片设计公司给芯片制造公司下单到芯片完成的时间称为交期,不同芯片产品的交期不一样。一般而言,芯片在制造环节需要2个月左右,先进制程多达1000道左右工序、可能要近3个月,因此,正常情况下,交期一般在8-12周。但由于制造企业的订单增加很多,有些订单需要排队,从下订单到制造、及封装测试好的芯片产品,交期就延长了多周时间。

 

2.芯片短缺、产业宏观表现

 

1)产能利用

2020年上半年,受疫情影响,下游需求下降,出现砍单现象,而疫情也对制造企业员工的正常上班、产能有所影响。但2020年下半年,需求出现转向,在家上班、5G建设等,使得平板、游戏机、数据中心、服务器的需求增加。

芯片短缺,其实主要是产能不足,产能在生产不同芯片产品上的产能不平衡问题。一般半导体产业制造的产能利用正常水平80-90%,留有一定的余量来进行设备维修等工作。

 

图片1.png

 

1: 2019-2021季度产能利用情况(%)

 

图片2.png

 

2:近年来全球制造产能利用月度统计(%)

 

从图1与图2中,可以看到,产能利用一年四季不同、有周期性;2019年全球产能利用最高没有超过90%,但2020年第2季度产能利用已超过90%,第3季度更高达95%。2021年第1季度的产能利用,尽管没有统计资料,但有报道:部分企业95%甚至98%。芯片代工巨头台积电表示,尽管工厂产能利用率已经超过100%,但是依旧无法满足需求。

另一方面,要考虑不同类型产线的差别:

1)代工厂接受芯片设计公司的订单,IDM厂自己设计并制造芯片。目前,IDM企业产能利用率较正常,但代工厂产能紧张的情况十分突出。

2)8英寸产线产能与12英寸产线产能利用情况有区别。与12英寸产线相比较,8英寸产线的经济性不足,近几年产业扩大产能愿望不足,因此产能更紧张。

3)不同制程的产线,产能紧张程度不同。制程节点上,135nm、90nm、45nm,较紧张。

4)不同的芯片制造企业,由于客户数量与工艺要求不同,产能紧张程度不同。

 

2)芯片短缺的产品结构

芯片短缺,从局部到整体,是产业因应供需不平衡的结果。但是,并不是所有芯片产品同等程度地发生短缺,有一些芯片,比如:汽车电子芯片、CIS芯片与显示驱动芯片(CIS芯片与显示驱动芯片,非常消耗产能),短缺较为严重。

为了解决汽车电子芯片等芯片产品的严重短缺问题,一些代工企业制定应急调度计划,影响到其他芯片产品的生产安排,出现交期普遍延长与整体短缺的现象。

 

3)平均交期延长

2021年一季度,交期延长很多,严重的交期长达1年之久。2021年第3季,芯片平均交期已近22周,比前一年同期高出9周。

SusquehannaFinancialGroup统计,芯片交期持续延长,其中问题特别严重的包括汽车重要零件微控制器(MCU),平均交期达32周,是平常的3倍

 

图片3.png

 

3:典型芯片产品平均交期变化

 

汽车产业受到很大影响。全球各大汽车厂商,都有短期停产报道。有机构预测,因为芯片短缺,2021年汽车产量将减少10%左右。

苹果公司的新一代手机生产,出现制程并不是最先进的芯片供应不足(手机是有多颗芯片,工艺制程不一样),而出现推迟上市与减少产量等问题。

 

芯片短缺的原因

由于产业发展的周期性、2020年新冠疫情、以及中美贸易摩擦对半导体产业的影响,加上媒体对芯片短缺的报道造成的恐慌,全球半导体产业处于不平衡、不稳定状态。

 

1.半导体产业的周期性

图片4.png

 

4:全球半导体产业(左)与GDP(右)增长

 

全球半导体产业的发展,是个动态增长过程。新的市场需求推动新产品开发,会带来产业的增长。随着半导体产品的发展,出现阶段性与周期性的特点。由家电、计算机、互联网、手机等移动智能设备的出现,增长出现一波一波的阶段性。而由于需求增长而需要的产能建设,有二年左右的建设周期。需求的连续变化与供应的跃增,出现的供需不平衡,造成了产业的周期性。半导体产业发展的周期性,在存储领域表现得非常明显。

半导体产业,阶段性与周期性是长期影响因素。而产业外部因素如金融危机、产业内部因素如互联网泡沫,是产业波动的短缺影响因素,并且造成的短缺影响会相当大。

不同于2020年初产业将出现下降的悲观预测,2020年全球半导体产业营收增长约6%。2019年,全球芯片产能利用平均约83%; 2020年,全球芯片产能利用平均约92%,产能利用已经达到较高水平。

 

2. 需求方面:先有中美贸易摩擦对半导体产业影响,后是疫情造成需求不确定性加大

 

1)中美贸易摩擦

近年来中美贸易摩擦, 半导体产业是摩擦冲击的主要领域,全球产业链受到严重干扰。2021年,拜登政府上台,延续特朗普政府对中国的遏制政策,中国被定位为美国的竞争对手,半导体产业是中美竞争重点领域。

尽管在进行产业评估、美国的政策还没有定型,但近三个月的一系列举动和政策,已经表明了美国政府的态度。

 

2)2020年新冠疫情对半导体产业的影响

2020年疫情的持续影响,汽车行业中下游车企的订单也在减少,相对应的上游芯片厂也削减了汽车相关芯片的需求预测,一些芯片厂更是将原有的汽车芯片产能纷纷转移至手机、电脑和游戏机领域,如台积电的生产线几乎都被苹果、高通等预订一空。

2020年下半年以来,几大手机厂商就开始加大备货数量,电子产品的需求激增导致芯片的需求也在增加,如今再加上汽车行业销售的回温,以现有主要芯片代工厂的产能,显然无法在短时间内满足突然激增的芯片需求。陡然增加的订单需求限制了代工厂接受新订单的能力,而遭“需求挤压”最惨的当属汽车行业(全球车规级MCU70%,由台积电代工)。

贸易摩擦,较新冠疫情发生时间早,产业对此也非常担心,并且在布局方面开始进行调整。因此,贸易摩擦是产业发展的重大不确定因素,在短期具有较大影响、并且长期将改变产业的格局。

新冠疫情,对产业而言是突发环境事件,在新冠疫情何时结束还没有明确,是产业发展的不确定因素,但对产业的影响已经凸显,并且产业担心供应链安全,可能增加供应链安全方面的安排与调整,从而产生长期影响。

 

3.供应方面:主要体现在产能不足以及随机突发环境事件影响

产能问题:由于芯片产品种类多,工艺要求各不相同,因此,不同的芯片采用不同尺寸的晶圆,在不同制程的工艺平台制造。相对来讲,供应在短期内变化不大,主要是产能利用程度。

尽管说产能紧张是总量问题,但更主要的是产能结构性问题,无论是总量问题、还是结构问题,都需要通过产能建设来解决。而产能扩大的时间/周期长达2-3年。

突发环境因素:在此期间,芯片制造与封测,还受到突发环境因素的影响,一些大企业由于天气、地震、火灾、缺水缺电,影响到生产计划、供应物流的安排,加剧了芯片供应链的不平衡不稳定程度。

 

4.供需不平衡及产业各方的预期/应对

不确定性是产业发展最大的影响因素,而不确定性改变产业预期和行为。目前阶段不确定性来自:半导体产业发展的周期性,新冠疫情与中美摩擦的影响。

不确定性使得对产业发展的预期发生重大变化,需求预测变得非常困难,企业应对困难。为了应对信息的不确定性和产业发展的不确定性,产业链中的企业,普遍采取加大库存、长期订单、多方下单、锁定产能或产品货源等措施。

由于半导体产业链非常长而复杂,需求的变动沿产业链从下游往上游传递,逐级放大,形成牛鞭效应。

其中,还存在各环节的库存及一些环节如代理商、贸易商的囤货行为,加剧了芯片短缺;而产业上下游的信息不透明,造成半导体供应链的混乱和不稳定。

 

芯片短缺影响下的短期业绩影响 

当前的芯片短缺,将对全球半导体产业产生短期与长期影响,即短期的业绩影响,长期的结构变化。总量上讲,由于产能不足,造成芯片短缺,还是会通过价格等手段来引导与改变短期的需求,并增加长期有效供给。

下面我们将从短期影响与长期影响二个方面分析,本节分析短期影响 ,下节分析对全球产业的长期影响。

 

1. 对全产业链业绩影响的短期分析

 

(1)芯片短缺对产业及下游的影响

主要取决于几个因素:1)缺什么类型芯片及缺多少?2)交期变长多少?3)价格涨多少?4)短缺的状况何时将改变?

缺什么类型芯片以及短缺程度,反映的是产业供给与需求的结构因素,短期内,产业有一定空间去优化产能利用,会对此问题做出一些调整,因此,是动态变化的。

产业做出的反应,还将体现在交期与价格的变化上。交期与价格的变化,将改变产业链各环节的利益分配,还会影响下游产业的生产计划。

短缺的状况何时得到改变,取决于产业的新产线建设,制造与封测企业在对产业分析基础上,进行产能建设,供应增加,将改变供应与需求的不平衡状态。

在市场经济环境中,价格是调节供给与需求的最主要手段。目前的芯片市场,面临着严重的供需不平衡现象,半导体产业的各市场环节参与者,将从企业自身角度,去分析市场,根据自己的上下游情况,制定企业的产能利用策略与价格策略。

 

2)多方参与短期产能的调度及需求的调整

短期:优先安排与产能调度à短缺的深度与广度,也影响供应链各环节企业的业绩。2021年内的涨价,是产业供需不平衡引起的市场调节行为,将有利于改善市场的供需不平衡的状态。

 

3)芯片短缺对产业链各环节的影响

制造与封测企业由于产能紧张,将因为涨价而改善业绩;芯片设计公司,将出现分化,如果产能获得保证,公司业绩将因为需求旺盛而获益。如果产能没有保证、或者需要承受高价产能,将受到比较严峻的冲击;下游电子整厂的成本也将增加。因此,半导体产业链将发生价值调整,制造企业比以前更为有利。

从全球半导体产业区域看,处于产业链各环节与产品领域的市场领先者,将更有能力在产能紧张与芯片短缺中获得资源和市场话语权,业绩增长更好。如中国台湾地区的芯片制造企业、美国的芯片设计企业、欧美及日本的半导体设备企业。

 

2021年芯片制造的产能利用率再创新高,意味着芯片产出数量的增加。

芯片价格上涨,出现量价齐升的局面。而另一方面,价格对需求的压制与调整,在2021年并不明显。可能是备货与库存的增长。

 

2.对中国半导体上市公司业绩的短期影响

芯片短缺、产能紧张,对中国半导体产业各环节的企业影响程度不同,市场环境考验半导体企业,对企业进行分化与筛选。国内的半导体上市公司,是半导体领域的领先企业,在目前的市场环境中,有较好的生存与发展空间。我们根据国内半导体上市公司的报表资料,整理了各环节企业的业绩表现。

 

1)“缺货涨价”影响,2021上半年半导体产业盈利强势

2021年上半年半导体产业景气度持续上行,“缺货”、“涨价”、“扩产”和“新需求”奠定了半导体强劲业绩和盈利表现。观察A股市场上半导体上市公司的二季度财务报表,可以发现,材料和设计板块上半年营收增速最快,分别达到61%和60%,制造和IC设计板块二季度归母净利润同比增速最快,分别达到261%和115%,具体表现如下:

 

111.png

 

 


222.png

 

在最新二季度半导体各环节毛利率中,IC设计板块达到41.8%,回升至去年二季度的毛利率水平;而半导体制造板块、封测和材料板块毛利率分别达到27.6%、15.0%和19.8%。从去年下半年到今年上半年设计、制造、封测、材料板块毛利率整体呈现先下降后上升的“U”型变动态势,仅有设备板块毛利率持续增长,到二季度略微下降,但依然维持在40%以上,表现强势。同时,2021上半年设计、制造、装备板块的费用率都有明显的下降,费用率优化促使半导体企业的经营效率提高。

图片5.png

 

5:半导体不同环节毛利率

 

图片6.png

 

6:半导体不同环节费用率

 

二季度半导体各环节的存货金额均有不同程度的上升,下游需求上涨带动产业链备货需求持续上行。2021年上半年半导体行业持续处于上游原材料产能紧缺,下游终端市场需求旺盛、供不应求的局面里,扩产周期向上带来了设备材料采购需求增加,同时国内的前端设备厂商(比如北方华创、中微公司等企业)的技术创新成果加速了国产替代进程,为半导体设备板块发展提供了较为强劲的驱动力。

 

图片7.png

 

7:半导体不同环节存货金额(单位:亿元)

2)IC设计:产品涨价带来毛利率净利率双升

二季度IC设计板块营收同比提升60%,毛利率提升至42%,归母净利率提升至22%。“涨价”是当前的板块主题,二季度半导体供需格局持续不平衡,致使部分产品持续涨价,行业的净利润增速和净资产收益率都有明显的上涨,行业景气度上行带动板块毛利率和净利率双升。市值排在前列的A股IC设计公司中,北京君正二季度收入增速最高(同比增加326%),其次为兆易创新(同比增加139%)、卓胜微(同比增加%),归母净利润增速最高的是紫光国微(同比增加160%),其次为卓胜微(同比增加159%)、瑞芯微(同比增加151%)。

图片8.png

 

8:A股IC设计板块营收及同比增速

图片9.png

 

9:A股IC设计板块毛利率及归母净利率

 

净利率上涨幅度较大,主要因为产品价格上涨,同时,还由于行业销售费用率、研发费用率、管理费用率的小幅下降,反映出在板块景气度持续上行的时期,缺货行情也带来了IC设计企业经营管理效率的提升。但是,终端市场新的需求增点,仍然是IC设计行业发展的核心驱动力,近期5G和车用电子需求旺盛,尤其是5G在2021年上半年快速发展,5G智能手机半导体单机价值量涨幅显著,其中射频前端成长比例最高,相关配套产品的销售数量和价格也都有明显的上涨;同时基站数量和基站成本总体也呈现上行趋势,预期在今年下半年半导体设计板块仍然维持高景气度行情。

图片10.png

 

10:A股IC设计板块销售、研发、管理费率

 

3)IC制造:制造产能持续供不应求,缺货涨价带动盈利上升

2020年下半年开始的芯片缺货涨价行情迄今为止已持续了一年多,我们认为主要有三方面的原因:1)疫情原因导致网络办公学习成为主要生活方式,对于电子产品的实际需求大幅增加,伴随经济复苏、5G和新能源车等新兴应用场景的出现,2021年整体行业景气度增长好于预期;2)中美贸易摩擦影响下,全球集成电路产业链供应链合作效率降低,上游原材料供应紧张导致产品交期延后;3)部分企业恐慌情绪下的无序下单和渠道炒货加剧产能紧缺程度。

2021年上半年半导体制造产能持续供不应求,处于卖方市场,5G汽车电子等相关产品在二季度需求旺盛,使全球晶圆代工供需不平衡格局加剧。A股市场上,制造板块二季度营收持续增长,在产能利用率维持高位的情况下,各公司选择优先接“大单”、“长单”、“高价单”,优化产品结构,毛利率整体稳中有升,其中华润微36.3%,士兰微33.4%,中芯国际26.4%,港股华虹半导体24.25%。国际市场上,在其它晶圆厂纷纷采取涨价措施的情况下,台积电选择以取消客户优惠政策的方式来减少成本压力(购买晶圆将不会再享有3%左右的优惠),但是全球材料供应依旧紧张,导致台积电2021年上半年毛利率相比去年有所降低,不过依然维持在50%左右的高位。

图片11.png

 

11:IC制造板块头部厂商毛利率

 

长期的产能建设与全球半导体产业的结构调整

 

芯片短缺、产能紧张,半导体产业需求与供应的不确定性加大,使得世界上多国和地区半导体产业界,充分认识到供应链安全问题。要解决此问题,最根本的办法是,通过新厂线建设,解决产能不足问题、以及供应链稳定问题

但是,建设新产线来增加半导体产能,需要较长的时间,一般将从决定建设新产线,到产能全开,需要2-3年时间。而且,新形成的产能,将在很长时间内为半导体设计公司提供芯片制造服务,是影响产业供给的长期因素和力量。

 

1.多国与地区新一轮的产能建设

 

333.png

 

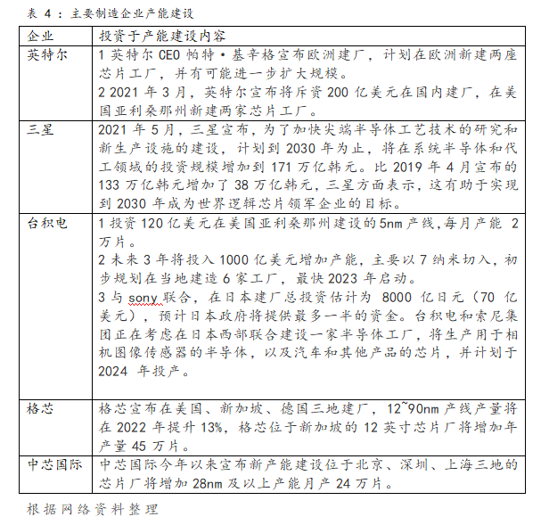
2. 企业层面:企业是半导体制造产能建设的主体

全球半导体主要制造企业的产能建设计划如下:


444.png

 

综合来看,2021年以来,台积电、三星、英特尔、格芯、中芯国际五家晶圆厂商宣布的投资金额,累计超过2250亿美元。

除了投资额,投资的制程节点是另一个值得注意的重点。本轮大规模投资既有先进工艺,也用成熟工艺。其中7nm及以下先进工艺制程投资额达到590亿美元,28nm及以上成熟制程投资额达到190.5亿美元。还有1469.98亿美元晶圆厂投资未声明主要投资制程。

 

3.产能建设将改变全球半导体产业链格局

首先是美国在努力改变全球半导体产业格局。在半导体领域的贸易战,美国制定新的半导体产业政策,加强对半导体产业链的控制力。台积电、三星在美建设产线,将提高在美国大陆的先进制程能力。美国政府在2021年举办了三次半导体高峰论坛,并要求台积电与三星等企业交出企业经营资料,希望通过联盟协同,提高由美国主导的半导体产业链的控制力。

大量的投资与新产能建设,随着2023/2024年的新产能陆续投产,全球半导体产业供需不平衡的局面将改观/改变。而2021年以来,半导体产业链各环节的涨价,最终可能会影响终端需求,一些产品与市场的需求将出现下调。对半导体产业链来说,新产能建设将刺激半导体设备产业加大产出,有利于半导体设备巨头。产能建成投放以后,半导体产品的供给将增加,半导体芯片设计公司与半导体材料公司也将受益。半导体产业整体上将趋于平衡,但局部的结构性不平衡可能继续存在。同时,如果处理不好工艺技术与芯片生产需求的协同,芯片制造企业也将承受业绩的压力。

可以预见,半导体产业的产能投资与建设,将改变全球产业格局,产业链的区域化特征将凸显。区域内供应链风险会得到控制,半导体产品将更多区域内循环。

 

结论

本文梳理了全球芯片短缺情况下,半导体产业链的表现:总量上需求大于供给,制造与封测产能紧张,芯片交期延长,影响了电子产品产业企业特别是汽车产业的生产。

贸易战与新冠疫情,使得半导体产业对芯片需求的不确定性增加,而产品与零部件材料的供给物流也受到影响。半导体产业各环节的参与者的反应,加剧了半导体供应链的混乱程度。

全球整体芯片短缺,对产业而言,挑战与机遇并存。短期内,半导体制造与封测企业业绩表现更好,设备与材料产业也有强劲增长,有产能保障的芯片设计公司,业绩也有不俗表现,2021年全球半导体产业的业绩表现已经说明了这个判断。长期看,芯片短缺的问题,将通过新产能建设来解决。从各国出台的半导体产业计划、以及半导体制造企业的新产线建设计划看,2023/2024年后的产能将释放,供应与需求的不平衡问题在总量上将大为改变。但由于半导体供应链混乱,对半导体芯片需求的预测困难,也有可能出现下降,以及半导体产业的周期特征,无论是总量或者结构,都可能存在不平衡现象。

 

参考文献

王阳元主编 集成电路产业全书,电子工业出版社,2018年9月

上海市经济与信息化委员会/上海市集成电路行业协会 上海集成电路产业发展研究报告(2018、2019、2020、2021),《集成电路应用》杂志社

谢志峰 陈大明 芯事,上海科学技术出版社,2018年7月

冯锦锋 郭启航 芯路,机械工业出版社,2020年8月

 

 

 

 

 

作者简介

王金桃 博士 副教授 上海交通大学安泰经济与管理学院

上海交通大学行业研究院 半导体行业研究团队负责人

 

许萌 硕士研究生,上海交通大学安泰经济与管理学院

相关推荐

北斗/GPS天线咨询

板端座子咨询

连接器咨询

获取产品资料

公海555000JC线路检测中心
  • 网站地图